本网讯 5月23日至5月25日,由共青团上海市委员会、上海市教育委员会、上海市科学技术委员会、上海市科学技术协会、上海社会科学院、上海市学生联合会共同主办的第十九届“挑战杯”上海市大学生课外学术科技作品竞赛决赛在上海工程技术大学松江校区成功举办。SUNBET党委副书记、副校长王继红,学(研)工部部长王丽娜,马克思主义学院院长胡德平,学(研)工部副部长、团委书记刘佳瑜,运动健康学院党委副书记、副院长严芳,校团委专职副书记王宁、校团委挂职副书记许丁晨,各学院相关老师以及各项目指导教师、学生成员参加了本次活动。
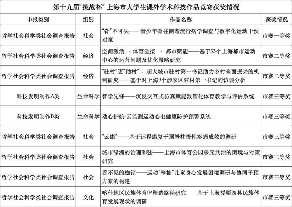
本届“挑战杯”赛事,SUNBET选送的12件市赛作品经过激烈的竞争,最终荣获一等奖1项,二等奖2项,三等奖6项。
本次竞赛吸引了9865件作品、81546名学生报名参与,58所高校参与,较上届参赛高校数增长41%,创历史新高。SUNBET共有3件作品在激烈的竞争中脱颖而出,进入到市赛决赛的角逐。决赛现场设置项目展示和现场问辩两个环节,SUNBET的三支参赛团队与来自其他高校的一百多个项目共同在工程技术大学的体育馆通过展位布置的形式,展现了当代青年大学生的风采与创造力。

自2024年11月SUNBET启动第十一届“竞攀杯”大学生课外学术科技作品竞赛暨第十九届“挑战杯”校内选拔赛以来,共计组织专题外请讲座3次,校内分享讲座4次,收到各二级学院申报作品90件,覆盖超过300余本研学生,并筛选58件作品进入校级决赛。校级决赛通过线下答辩的方式,最终评选一等奖5项、二等奖8项、三等奖12项、优胜奖15项。并择优推荐12个项目参加市级复赛,并最终有9个项目获奖。

获奖项目介绍
一等奖
推报学院:运动健康学院
项目名称:“脊”不可失——青少年脊柱侧弯流行病学调查与数字化运动干预对策
参赛学生:孙子冉 彭家婧 魏杨佳汇 冯心怡 潘怡暄 李佳茗 林伊宁 连峭
指导老师:吴卫兵 谢树 邱继宏


二等奖
推报学院:马克思主义学院
项目名称:“驻村”更“助村”:超大城市驻村第一书记助力乡村全面振兴
的机制研——基于对上海9个涉农区驻村第一书记的访谈分析
参赛学生:许竣博 施云凤 李扬莉 倪丁泉 董颖 刘星雨 王凯悦
指导老师:胡德平 陈前 宋倩

二等奖
推报学院:经济管理学院
项目名称:空间激活·体育链接·都市赋能——基于33个上海都市运动中心的运营问题及优化策略研究
参赛学生:严婧,安仡然,周艺帆,潘玥瑚,陈赫奕,房心奇,朱宇宸,朱鹏
指导老师:刘佳瑜,史晨雨,周捷

展望前路,校团委将持续引领上体学子投身深入的社会观察与实践,并不断推进各优秀项目的集训辅导与跟踪打磨,创新组织模式,凝聚智慧力量,用拼搏与创意续写青春华章。
[撰稿/董洋洋 图片/吴沛恩 各项目组]
[报送单位/校团委]
[责任编辑/董杨华]